首页
系部概况
系部简介
机构设置
专业介绍
联系我们
系部动态
通知公告
教学教育
学生工作
党团工作
招生就业
招生工作
就业工作
校友风采
首页
系部概况
系部简介
机构设置
专业介绍
联系我们
系部动态
通知公告
教学教育
学生工作
党团工作
招生就业
招生工作
就业工作
校友风采
招生就业
招生工作
就业工作
就业工作
当前位置:
首页
/
招生就业
/
就业工作
/
正文
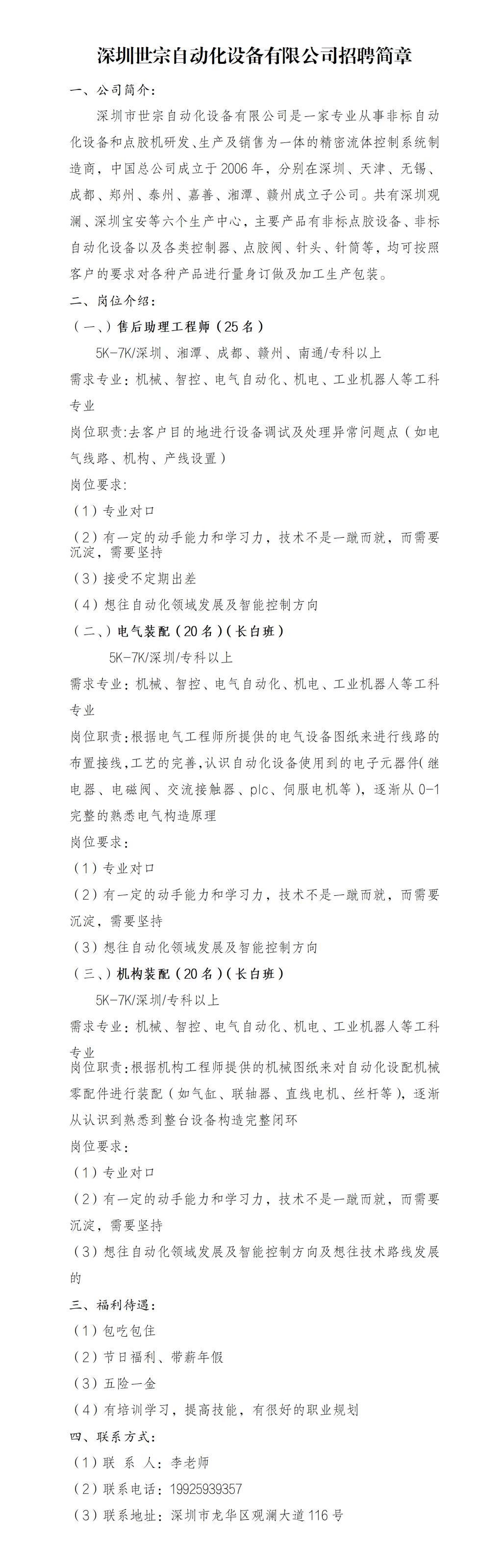
深圳世宗自动化设备有限公司
发布日期:2025-11-04
浏览量:
上一条:
深圳市特发服务股份有限公司东莞分公司校园招聘简章
下一条:
施耐德电气(中国)招聘简章